导读
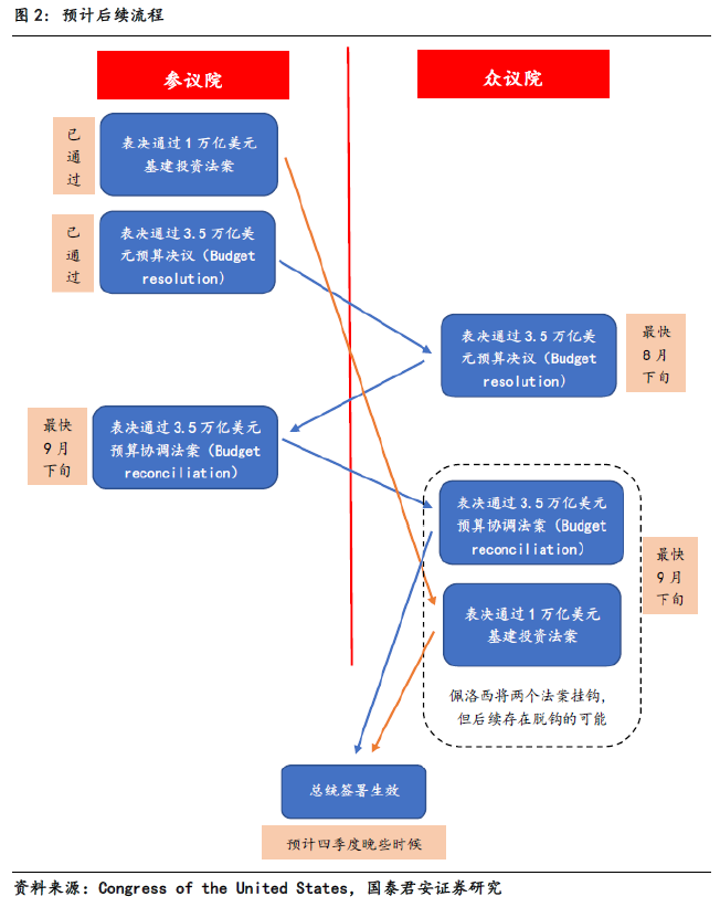
美国8月10日和11日,参议院分别表决通过了1万亿美元基建投资法案和约3.5万亿美元预算决议,本报告将主要探究两个法案后续还将经历哪些流程,以及最终落地的可能性和时点。
摘要
1万亿美元基建投资法案主要继承自拜登此前提出的约2.3万亿美元的“美国就业计划”,但与最初版本的“美国就业计划”相比,本次基建投资法案剔除了“人文关怀”的部分,仅保留了对传统基建投资的内容,同时规模也有不同程度的缩减。从行业角度来看,将利好基建、新能源汽车、电力、环保等行业。
民主党在参议院本次通过3.5亿美元预算决议(budget resolution)的主要目的是为了启动预算调节机制(Budget reconciliation),从而能够在参议院以简单多数票通过民主党支持的更大规模的支出法案。从行业角度来看,3.5万亿美元预算协调法案将利好新能源、电力、环保、医疗保健等行业。
上述两个法案最终被两院表决通过最快也需要到9月下旬,但考虑到10月初新财政年度开启以及两党关于债务上限等议题对时间的占用,我们预计两个法案在四季度晚些时候可能才会最终落地。
3.5万亿美元预算调节法案通过仍面临较大困难,大概率仍将在两党之间的博弈和党内各派系之间的博弈中继续修改:(1)共和党基本全员反对3.5万亿美元预算调节法案;(2)民主党内部存在分歧;(3)部分与财政预算无关的内容可能被剔除。
1万亿美元的基建支出计划与3.5万亿美元支出法案挂钩,但后续有脱钩的可能性,从而被众议院表决通过的可能性较大。众议院议长佩洛西此前在民主党内激进派的压力之下曾表示,在参议院通过3.5万亿美元预算调节法案前,不会允许众议院对1万亿美元基建支出计划进行表决。但由于3.5万亿美元预算调节法案在参议院获得通过的难度大、时间长,所以我们认为后续这两个法案存在脱钩的可能性,1万亿美元基建支出计划被众议院表决通过的可能性较大。
正文
1. 基建法案和预算决议的主要内容
1万亿美元基建投资法案主要继承自拜登此前提出的约2.3万亿美元的“美国就业计划”,但与最初版本的“美国就业计划”相比,本次基建投资法案剔除了“人文关怀”的部分,仅保留了对传统基建投资的内容,同时规模也有不同程度的缩减。本次通过基建投资法案中大约有5500亿美元为新增基建投资,其中约3000亿美元投资于道路桥梁、客货铁路等与交通运输相关的基建,2500亿美元投资于水利、宽带、电力等其他基建设施。若这些措施最终成为法律,将在未来5年内启动道路桥梁、水利等项目建设,在未来10年内启动其他项目建设。从行业角度来看,将利好基建、新能源汽车、电力、环保等行业。
民主党在参议院本次通过3.5亿美元预算决议(budget resolution)的主要目的是为了启动预算调节机制(Budget reconciliation),从而能够在参议院以简单多数票通过民主党支持的更大规模的支出法案。3.5万亿美元预算计划主要继承自拜登此前提出的约2.3万亿美元的“美国就业计划”和约1.8万亿美元的“美国家庭计划”,并从中剔除上述5500亿美元新增基建投资计划中已有的传统基建的部分,预算计划主要分为家庭、气候、医疗保健、基础设施与工作四大部分。本次预算计划同时还规定委员会将不晚于9月15日,向参议院提交预算协调法案(reconciliation bill),供参议院审议表决。但本次预算计划并不包括提高或延长债务上限的内容,提高或延长债务上限的法案还另需参议院表决通过(我们预计两党将在9月底就该法案达一致)。从行业角度来看,将利好新能源、电力、环保、医疗保健等行业。
2. 法案的后续流程及可能时间节点
上述两个法案最终被两院表决通过最快也需要到9月下旬。参议院上述通过的1万亿美元基建投资计划和约3.5万亿美元预算决议将被送至众议院表决,而目前众议院直到9月20日才会结束休会,而参议院接下来也预计将休会至9月中旬。但众议院多数党领袖霍耶此前曾表示,如果参议院通过预算决议,众议院将于8月23日恢复工作以审议该决议,所以也存在众议院提前结束休假,以表决通过3.5万亿美元预算决议的可能性。若该决议被众议院审议通过,则参议院就可以通过预算调节机制(Budget reconciliation),绕过冗长辩论,以简单多数票通过民主党支持的更大规模的支出法案(如本次的3.5万亿美元支出计划)。结合10月初新财政年度开启以及两党关于债务上限等议题对时间的占用,我们预计两个法案在四季度晚些时候可能才会最终落地。
3. 法案后续落地的可能性如何
3.5万亿美元预算调节法案通过仍面临较大困难,大概率仍将在两党之间的博弈和党内各派系之间的博弈中继续修改:
(1)共和党基本全员反对3.5万亿美元预算调节法案,一是因为支出规模过大,二是因为该法案包括了共和党最反对的对企业和个人加税的内容。共和党的反对态度可以从共和党高层表态和共和党参议员此次对3.5万亿美元预算决议的投票中看出(参议院共和党除一人因故未能参与投票外,其余均投反对票)。
(2)民主党内部存在分歧,即便利用预算调节机制能够以简单多数通过支出法案,但需要民主党内部实现完全统一(因为参议院民主党与共和党比例为50:50,参议院议长哈里斯可以在平票时参与投票),但民主党内部激进派和温和派立场差异较大,部分温和派认为支出规模过大,从而不支持该法案,例如民主党参议员 Kyrsten Sinema上月底表示,尽管她表示愿意进行谈判,但她不并支持支出规模高达3.5万亿美元的法案。
(3)部分与财政预算无关的内容可能被剔除。虽然参议院可以通过预算调节机制以简单多数票通过法案,但该法案的内容必须与财政预算有关,与财政预算无关的条款将会被删掉,例如此前民主党主张的将最低时薪提高至15美元/小时,就被认定为不符合预算调节机制而被剔除。
1万亿美元的基建支出计划与3.5万亿美元支出法案挂钩,但后续有脱钩的可能性,从而被众议院表决通过的可能性较大。众议院议长佩洛西此前在民主党内激进派的压力之下曾表示,在参议院通过3.5万亿美元预算调节法案前,不会允许众议院对1万亿美元基建支出计划进行表决。但由于3.5万亿美元预算调节法案在参议院获得通过的难度大、时间长,所以我们认为后续这两个法案存在脱钩的可能性,1万亿美元基建支出计划被众议院表决通过的可能性较大。
