職業交易員發現波段機會的一種方法
“ 來看看以交易爲生的職業交易員眼中最好的波段機會是怎樣的。”
週四美股低開高走,三大指數均小幅收漲。
值得注意的是,週四是本週美股的最後一個交易日,因耶穌受難日,美股週五休市一日,但當天將會發布重磅的非農就業報告,投資者將再次瞭解美國經濟的健康狀況。
截至收盤,$道瓊斯指數(.DJI.US)$漲幅爲0.01%; $納斯達克指數 IXIC$ 漲幅爲0.76%; $標普500(.SPX)$ 漲幅爲0.36%
在金融市場中,贏家有兩類人,一類是成功的價值投資者,一類是成功的職業交易員。
就大部分人想要每月都有正收益的心態而言,更能實現這一點的是波段交易,而非價值投資;
因而絕大部分投資者,可能更適合學習的是那些以交易爲生的職業交易員是如何做波段的。
而價值投資者亦可在倉位已滿時,使用不影響長期持有的小倉位,在熟悉的個股上適當做幾次15%以上的波段;
降低持倉成本的同時,讓自己保持好的投資心態,更好地拿住大部分籌碼。
這說明不管是不想長持的波段派,還是計劃長持的價值投資者,若能掌握一些波段交易的方法,都有助於自己的投資。
想起前幾天有個朋友在財媽上週五的文中留下這樣一句話:
圖片
一買就漲,然後搞到負成本的概率不大,但是通過適度波段是可以把成本降到無壓力的價位的。
財媽瞭解的有幾個大V就是這麼做的,比如價值十一年等,這種做法也非常適合牛短熊長的港A市場。
(關於價值投資如何通過波段降成本可回顧《投資的小確幸:詳解波段操作》)
今天就來分享近期從《走進我的交易室》中學到的職業交易員發現波段機會的一種方法,希望對大家的投資有所助益。
01—職業交易員如何找到波段機會
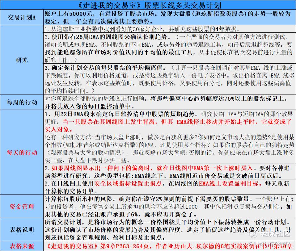
在《走進我的交易室》一書中,最後一章《以交易爲生》中分享了兩份交易計劃,其中一份是關於股票的,
細看才發現這份交易計劃,其實就是一種職業交易員發現波段機會的方法。分享如下:
圖片
從這份交易計劃可看出職業交易員的嚴謹與自律,要研究什麼,每週做什麼,每天做什麼,都有詳細的書面計劃。
同時交易標的也經過一定的基本面篩選,避開大概率會價值毀滅的對象。
比如他只選擇了美股的大盤股,而非小盤股,只研究認可的30家4年的數據,不貪多。
同時30家也只是初篩,最終決定交易的可能只有完全符合條件的幾家,還需嚴守2%和6%的資金管理過濾機會。(資金管理規則詳見《投資者在市場中生存和發展的關鍵》)
畢竟這是他們賴以維生的工作,得用心對待。
反觀市場上大部分想賺錢卻無研究無計劃無紀律的股民,卻想用業餘去挑戰別人的專業,確實只能扮演“送財童子”的角色。
02—波段方法應用實例
表格看不太懂是吧,其實這個交易計劃可以總結爲一句話
“價格圍繞價值上下波動,在長週期(周線圖)價格偏離價值達到歷史均值的75%以上+形成底背離形態+EMA均線走平時,
就在短週期(日線圖)EMA第一次上漲時買入,在確認背離之下的安全區域止損,長週期EMA線之上設置止盈。同時遵守資金管理規則”
圖片
職業交易員認爲一家公司的價值參考爲所在市場對企業價值認同的平均值,也就是對應的EMA均線;
不同的交易員使用的均線數值不同,甚至不同週期使用的均線數值也不同,
但一般都在20左右,比如作者使用周線爲26周EMA均線,日線爲22日EMA均線。
這背後的原理就是他們認爲金融市場上每出現的一個價格都是市場參與者對相關資產價值的瞬間認知,
而EMA均線正好反映了一段時間內市場參與者對相關資產價值的平均認知;
比如22日EMA均線反映的是一個月內市場參與者對相關資產價值的平均認知,26周EMA反映的是半年的數據信息。
接下來用 $恆生指數(HSI)$ 作爲實例來說明具體是如何操作的。
圖片
從上方周線圖可看出恆指在2021年6月跌破均線,到2022年10月底確認見底,中間下跌了四次,每次偏離均線的幅度不同,
但是可用前三次偏離EMA均線的跌幅計算出平均偏離值爲17%,到第四次下跌偏離均線17%以上時,就可以開始留意恆指的底背離情況,
(所謂底背離意思就是股價創新低,但相關指標卻沒有同步創出新低,比如MACD的柱線圖或RSI的數值)
在周線和日線圖中出現超賣後的底背離信號後,在日線背離確認後EMA的第一次上漲買入,止損爲背離確認的最低點,止盈爲周EMA均線之上遇阻。
發現沒有這種方法全程都沒有預測後市會漲還是會跌,只是根據出現符合計劃的信號後就參與行情,同時做好應對。
可在你認可的不同資產的周線圖中運用這種方法看看到底如何,可發現這種方法抓到的都是25%以上的大波段,屬於長線交易。
若沒有長線的耐心,只想抓15%左右的小波段,可把大週期縮短爲日線,小週期改爲1小時,其他規則不變。
03—種樹與種花
今日無意間看到香港最權威的一位投資評論家曹仁超先生早期的一篇採訪,
其中有一段關於個人理財怎樣算成功/失敗?
曹先生提到的“種樹與種花”,很是認同,可以說完美形容了我心目中價值投資與波段交易的關係。
圖片
當然種樹有種樹的方法,種花有種花的技巧,只有自己掌握相應的技巧並在實踐中不斷覆盤改進;
融入自己的投資體系,才能得心應手,實現在種樹之餘種種花增厚資本。
其實大部分投資者可能只適合其中一種,或者只種樹,在場外好好工作種花。
若想在場內既種樹又種花,除了本身對投資感興趣,願意花時間研究外,
我能想到最好的辦法就是向成功的價值投資者學習如何種樹,向成功的職業交易員學習如何種花。
同時要注意知足,清楚自己每筆交易的目的:讓波段的歸波段,讓長線的歸長線,讓價值投資的歸價值投資。
希望我分享的內容對你有所幫助,我們下一篇見。
特別聲明:文章只是分享財媽的交易系統理念和投資邏輯,不構成任何投資建議。如果文中涉及到個股,絕非推薦,股市有風險,投資需謹慎,請理性參考!
Disclaimer: Investing carries risk. This is not financial advice. The above content should not be regarded as an offer, recommendation, or solicitation on acquiring or disposing of any financial products, any associated discussions, comments, or posts by author or other users should not be considered as such either. It is solely for general information purpose only, which does not consider your own investment objectives, financial situations or needs. TTM assumes no responsibility or warranty for the accuracy and completeness of the information, investors should do their own research and may seek professional advice before investing.
- Yves Hansom·2023-04-07种树和种花这个类比太贴切了,赞!LikeReport
- Cecilia Nathaniei·2023-04-07职业交易员,好家伙,又获取了新知识。LikeReport
- meurasian77·2023-04-10thanks for sharingLikeReport
- 雨后就是彩虹·2023-04-111LikeReport
- gaudygaum·2023-04-10yesLikeReport
- hktiigeracct·2023-04-10okLikeReport
- 逸名·2023-04-10[微笑]LikeReport
- 步步為營·2023-04-10YesLikeReport
- Yen4896·2023-04-10👍LikeReport
- Phantom121·2023-04-10okLikeReport
- Kennykent1·2023-04-09[微笑][微笑][微笑]LikeReport
- Enenen·2023-04-09GLikeReport
- 一剑奈何·2023-04-091LikeReport
